随着国家不断加大对外开放力度,推进“一带一路”建设,给中国企业“出海”带来更多机遇和挑战。安徽创元律师事务所一致致力于全方位服务企业的各项法律需求,在对东南亚等中国企业重点境外市场的考察后,陆续推出系列考察报告,希望能够帮到希望开拓海外业务的中国企业。让我们的足迹从越南起步,开始我们的“出海”之旅。
越南修订后的《投资法》实施后新变化
——越南法律服务工作考察小记1
越南地处东南亚,拥有漫长的海岸线,是东盟组织的重要成员,同时是CPTPP成员国,与欧盟签订了自由贸易协定,背靠拥有完整工业产业链的中国大陆。具有一定的贸易政策优势,越南政府也积极投身经济建设和社会发展。目前,越南是包括中国、日本、韩国等亚洲国家以及欧美部分国家企业投资的热门选择。
面对经济发展的新的变化和形式,2025年12月11日,越南第十五届国民议会第十次会议通过了《投资法》(2025年投资法)。该法已经于2026年3月1日起生效(关于有条件准入投资的部分条款7月1日生效)。这次修订延续了越南近年来持续优化营商环境、吸引外资及促进经济增长的一贯政策方向,旨在进一步优化营商环境、简化行政程序,将对包括中国在内的外国投资者产生深远影响。
本次修订产生几个重大变化:
一、外国投资者的投资可以先设立后审批。
这次修订后,除国防、机场、港口重要敏感行业外,其余绝大多数的行业,允许外商投资项目先设立企业,刻公章、银行开户开始经营,然后再办理有关项目许可,但必须满足市场准入条件。与《2020年投资法》(要求在设立企业之前必须有项目)相比,这是一项重大变革,使投资环境更加开放;促进了对外国直接投资的吸引,并确保了国内外投资者之间的平等。
《2025年投资法》第 42 条缩小了需要颁发境外投资登记证书(由财政部授权)的项目范围,仅适用于政府规定的投资资本项目或受有条件境外投资约束的行业和专业的投资项目。放松了向海外汇款的规定,对于未另行规定的项目,只需向越南国家银行登记外汇交易即可向国外汇款。该法律规定简化境外投资程序,为境外投资活动创造更加开放和有利的环境,同时确保对境外外汇转移进行必要的控制机制。
二、外资投资行业的重大变化
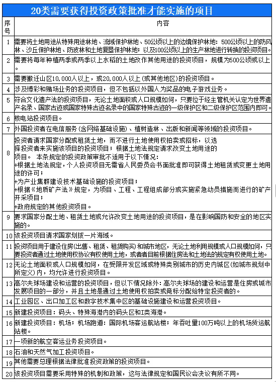
《投资法》(修订版)中的一项重要改革是对取消了38类有条件准入投资行业的特定许可证,另缩小了需要前置审批的20个有条件准入投资行业的适用范围。需要批准的行业主要涉及核电、用地、石油等关系越南国家领域的行业。

三、投资转让程序的重要变化
投资项目转让涉及诸多变更。《2025年投资法》第 51 条第 7 款扩大了适用范围,规定凡已获得投资政策决定、投资政策调整决定、投资政策批准、投资政策调整批准,或已根据投资法获得或调整投资登记证书的项目,均可依据《投资法》进行转让。修改后实质上极大的扩大了外资进入越南的通道和方式。
越南此次修订法律,可以看出越南政府对于引进外资,发展经济的迫切心情,希望通过自身的地理、贸易政策等优势抓紧发展本国经济。
对中国投资者而言,由于新的《投资法》刚刚实施,越南的行政区划刚刚进行调整,政府机构正在进行一系列的改革,在具体实施中尚有大量未明确的内容需要时间完善,都需要充分关注。对于在越南投资的外国投资者,合规投资是站稳脚跟,稳步发展的基础。在外汇管理、劳动用工、税收缴纳、环保治理等方面,不能贪图捷径而通过不符合当地法规的方式发展,为今后的发展埋下隐患。
作者:陶然亭(安徽创元律师事务所)
